Customization

CUSTOM DATABASE SOLUTIONS
  • Customize our standard products to fit your business rules
    • Develop Custom features and reports
    • Integrate our standard products with your shop floor control or MRP/ERP software
  • Create unique databases and reports
    • Microsoft Access programming
    • SQL Database programming
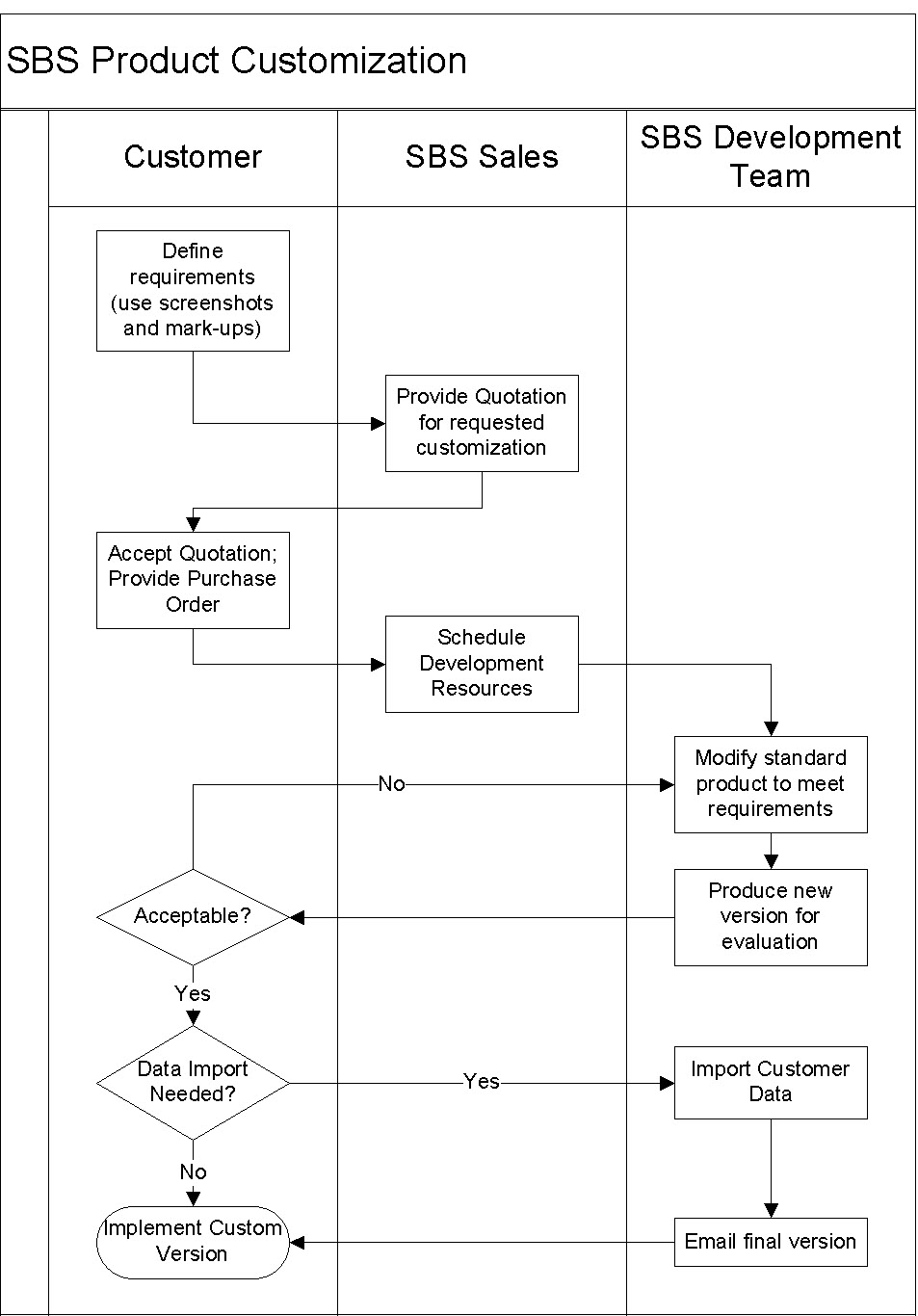
CUSTOMIZATION PROCESS OVERVIEW
SUNDAY BUSINESS SYSTEMS WILL
  • Help clearly define your requirements
  • Provide a clear quotation for the scope of work
  • Deliver a custom solution in a timely manner
  • Work with you through the acceptance phase
START THE CUSTOMIZATION PROCESS

Contact the Sales Department to start the customization process.

SALES DEPARTMENT

sales@sundaybizsys.com