The SBS Quality Database for ISO 9001:2015

The SBS Quality Database for ISO 9001:2015

The SBS Quality Database has been upgraded to better meet the requirements of  ISO 9001:2015.  In addition to the existing features like Corrective Actions, Non-conformance Management, Audit management, etc. we have added a module for Risk Management.

Changes to Address Risk and Opportunities

The 2015 version of the standard requires the organization promote the use of the risk-based thinking and to determine the risks and opportunities when planning the Quality Management System (QMS).  To help ensure good customer satisfaction, the organization must address the risks and opportunities that can affect product or service conformity.  The organization must then take actions to address the risks and opportunities and ensure these actions are proportionate to the potential impact.  Finally, the organization must show that the actions were effective (verification and validation).

The big question is “How do we comply with the Risk-Based components of the new standard?”  We have upgraded the Quality database in several important ways to help create a compliant QMS with objective evidence that is easy to maintain.

The changes to the SBS Quality Database are summarized below

ChangeJustification
Added a Risk Management ModuleFMEA addresses risks and opportunities while tracking actions required to reduce risk

 

SWOT Analysis is ideal for “business level” risk analysis

Added Criticality field to NC / CARUsed to highlight the impact of non-conformance or corrective action
Added a Priority field to each actionUsed to highlight the relative importance of each action
New user interfaceEasier to use means it will be used more effectively
CAR: Prompt user to update Risk Analysis

The most significant change is the addition of Risk Management Module.  This module includes 2 widely accepted techniques to assess risk at different levels in the organization. SWOT analysis is ideal for managing risk at the business level while Failure Mode Effects Analysis (FMEA) is ideal at the product design and manufacturing levels.

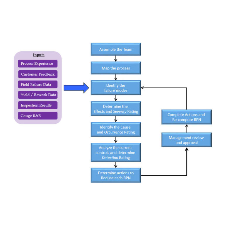
Failure Mode Effects Analysis (FMEA) analysis is an effective way to manage risk to products and processes in both the design and production phases.  Risks can be quantified by classifying each with a value for the severity, frequency of occurrence, and ability to detect the non-conformance.  The Risk Priority Number (RPN) then represents the overall risk to the organization.  When actions are completed and documented in the database, the RPN number should be re-evaluated.  The FMEA module documents the FMEA process and related actions.  A rich set of reports helps track open actions, detailing responsible parties and due dates.  Action verification and validation may also be documented in the database.

A FMEA may be performed during the product design phase, on the production process, or on a business process.  For example, a FMEA may be performed to analyze the risks and opportunities for the order entry process to ensure the system is designed properly.  Asking “what can go wrong?” in each step of the process and following the FMEA process will help ensure that there are no errors in the order entry process.  This process aligns with mistake proofing the process (Poka-Yoke) and allows the team to focus on the highest risk opportunities first.

FMEA results (report outputs from the Quality Database) can be easily prepared for the requisite Management Review meetings.  The database becomes a complete electronic quality record showing clear and concise objective evidence during an audit.

SWOT Analysis is a very effective means of analyzing strengths, weaknesses, opportunities and risks. This technique is more adapted to higher level business functions such as marketing strategies, competitive advantage analysis, and corporate vision. The tick technique can be used to analyze strengthened and weaknesses and develop a set of actions required to reduce the threats and weaknesses in organization.

SBS believes that these two risk analysis methods, used in conjunction, will demonstrate strong commitment to risk-based analysis. More importantly, completing the actions designed to reduce risk will make for a stronger, more competitive company.  A stronger more competitive company is the true value added.

While the new standard dropped the requirement for Preventive Actions, risk-based thinking is clearly intended to replace the concept.  However, the requirement for preventive actions remains in other regulatory standards, such as OSHA safety programs.  Accordingly, the SBS Quality Database continues to have the Preventive Action Module.  Preventive thinking is a good business practice.

Overall, the SBS Quality Database has been upgraded to improve the user experience and comply with the new requirements of the ISO 9001:2015 standard.  It is an integral tool for an efficient QMS.

For more information

Click here to download the full Tech Note.

Download a free, full featured demo of the SBS Quality Database from our website:

Quality Database 

Download a PowerPoint presentation showing features and benefits, set-up and use:  Click Here

Or contact us at Sales@SundayBizSys.com