Skip to content
Icon-facebook-2
Icon-google-plus
Linkedin
Rss
Envelope
Search
Search
Products
SBS QMS Suite
Training Database
Ground Control
Quality Database
Asset Tracking Database
Vendor Management
FMEA Database
Inspection Database
Solutions
Calibration Control
Cloud QMS Solutions
Corrective And Preventive Actions
Document Control
Employee Training Management
Audit Management
Non-Conformance Tracking
Preventive Maintenance
Risk Management
Statistical Process Control
Supplier Management
Compliance
ISO 9001:2015
AS 9100
IATF 16949:2016
ISO 13485
API Q1
ISO 14001
Services
QMS Consulting
Customization
Cloud QMS Services
Training Services
About Us
Contact Us
FAQ’s
Product Support
News
New Product Release Summary
Our Policies
External Links
X
Search
Search
Request Demo
SBS FMEA Database Screen Shots
SBS FMEA Database Screen Shots
FMEA Main Menu
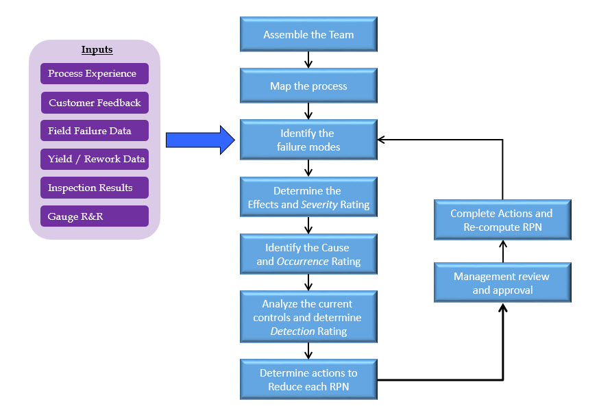
FMEA Process
FMEA Report with AP
FMEAFormScreenshot
Tagged
AS9100
,
ISO 13485
,
ISO 9001
,
QMS Software
,
quality management system
,
screen shots
Tagged
AS9100
,
ISO 13485
,
ISO 9001
,
QMS Software
,
quality management system
,
screen shots